Molecular and biological characterization of Trypanosoma cruzi and its triatomine vectors in the State of Sonora, Mexico, and antibody response to a parasite extract using serum from blood donors
IRD (French National Research Institute for Sustainable Development)
México
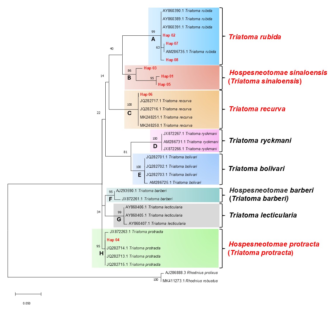
This project focuses on the state of Sonora in northwestern Mexico, a region where research on Chagas disease remains limited. Using a metabarcoding approach, it aims to simultaneously identify the triatomine species present, their blood meal sources, the genetic diversity of Trypanosoma cruzi infecting them, and the composition of their midgut microbiome—four interconnected “genetic compartments” that interact collectively to shape T. cruzi transmission cycles and their dynamics. In addition, the project investigates the drug susceptibility of T. cruzi strains circulating in Sonora and explores traditional Sonoran medicinal plants (e.g., Croton sonorae) as potential sources of anti-T. cruzi compounds. Finally, it examines the antibody response of blood donors to antigenic extracts from local T. cruzi strains.

PARTNERS
- Universidad Autónoma de Yucatán (UADY)
- Tulane University
- Universidad Veracruzana
SHARE
Related projects



